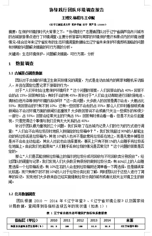
2017年10月18日,习近平总书记在党的十九大报告中指出,坚持人与自然和谐共生,必须树立和践行绿水青山就是金山银山的理念,坚持节约资源和保护环境的基本国策。
2021年7月,在保护环境的时代大背景之下,小妲己直播
“协绿践行”志愿者服务队确定了主题为“当环保卫士,做时代公民”的暑期社会实践活动,并前往葫芦岛兴城市的古城开展本次活动。

协绿践行,实地调查
7月15日起,经过前期近三个星期的策划与准备,志愿者服务队来到了葫芦岛兴城市的旅游景点兴城古城,在这里服务团队将开展为期两周的暑期实践活动。服务团队通过深入到城市街道、旅游景区和生活小区内部发放调查问卷和街访,对人们平时的环保习惯进行调查了解,并实地观察各处环境卫生情况以开展环保工作。
团队围绕景点地区的环境卫生和人们日常的环保习惯进行了解与调查,发现景区中有比较完整的环境保护措施,垃圾桶有可回收与不可回收的明确分类,大部分人都会将垃圾主动放入垃圾桶内,但仅仅有少部分人可以按照垃圾桶的分类进行垃圾投放。
在团队进一步的街访调查中发现,垃圾处理的方式对人们环保意识产生了较大的影响,许多人表示,他们曾经都会遵守垃圾桶上的标识对垃圾进行分类投放,但是当垃圾车回收垃圾时,所有的垃圾全被堆放到一起运走了,这动摇了人们进行垃圾分类的意识。
团队在调查过程中也不断宣讲环保知识,科普环保作用。在多方协调之下,目前垃圾回收的情况已经有所改善,同时人们的垃圾分类意识也在被重新培养。

协绿践行,实地调查
7月20日起,“协绿践行”服务团队开始了时长一周的旅游景区的清洁活动,同时向前来游玩的游客宣讲环保知识,以发放宣传单和宣传微信端环保小知识问答平台的形式,帮助人们了解环保知识、了解环保重要性、加强自身环保意识、让垃圾分类常态化、推进办公无纸化、绿色出行等与人们生活息息相关的良好环境保护行为习惯。
在景区清洁的活动中,团队发现,景区中并没有出现垃圾随处堆放的情况,在每一个街口都有垃圾桶,但是大部分垃圾桶没有明确的垃圾分类,这种情况也直接导致了景区的垃圾处理程序变得复杂,同时没有明确分类的垃圾桶也间接动摇了人们对于垃圾分类的意识。
同时,团队发现景区内白色污染的现象比较严重,所以团队在走访商家的同时表达了希望商家减少一次性塑料袋和一次性筷子使用的想法。对此,商家们纷纷表示理解与赞同。
在宣传活动中,大多数游客都会积极参与,在随后的反馈调查中,人们的反响也比较强烈。人们通过微信端小程序在闲暇时间通过问答的形式了解环保相关知识,这种宣传方式快捷高效而且更能为人们所接受。

绿水青山就是金山银山
实践期间走访商家的活动中,有商家表示,国家政策下达以后景区内的环境卫生确实有所改善,但是距离希望的绿水青山还是有一定的差距。
一位受访游客提到,“各方的协调是环保活动的关键”。团队也意识到,维护景点内的环境卫生不能仅仅靠着游客们的自觉,只有景点内的商家、相关部门和游客们齐心协力才能真正做到保护好绿水青山。团队内的成员也指出,国家有政策是开展环保活动的基础,真正做好保护绿水青山必须依靠每一个人的努力。
7月25日,团队进行资料汇总与活动最后的总结,最后团队集体返回兴城古城南门,放眼望去古城内一片天蓝水绿的景象,“协绿践行”志愿者服务队为期两周的暑期社会实践活动也在这里圆满结束。

